
磁珠的应用场景
磁珠的应用场景
在EMC问题分析与调试,磁珠被广泛的使用,磁珠主要用于抑制开关电源环路中高频电流噪声,抑制开关电源电路中寄生参数引起的寄生振荡;磁珠也被用于抑制时钟信号的高次谐波干扰,以及与电容组成低通滤波器。磁珠有时用于抑制抗扰度试验时,外部端口耦合的脉冲噪声干扰,以及用于不同参考地平面之间的连接,做频率选择。
图10:磁珠在直流电源中的应用
2.1、磁珠在DC-DC电源电路中的应用
2.1.1、磁珠在DC-DC电路高频电流环路中的应用
DC-DC功率电流环路存在高频电流噪声,高频电流噪声环路面积大小、噪声电流的大小决定了辐射发射测试结果。EMC调试时通常会在高频电流环路中增加磁珠来抑制高频噪声,
具体磁珠的使用参考下图所示:

图11:磁珠在Buck DC-DC电路中的应用
DC-DC电路中功率器件的寄生电容与环路中的寄生电感,容易发生高频寄生振荡,产生高频噪声,EMC调试时通常也会在高频环路中增加磁珠来抑制寄生振荡,具体磁珠的使用可以参考下图所示:
图12:磁珠在Boost DC-DC电路中的应用
2.1.2、磁珠用于芯片不同模块电源之间的噪声隔离
SOC芯片由于高速集成,内部模块电路众多,不同模块电路可能使用相同的供电电压,为防止不同模块间的噪声干扰通过供电电源串扰耦合,通常做法是在不同模块电源之间用磁珠隔离,抑制模块间噪声耦合。
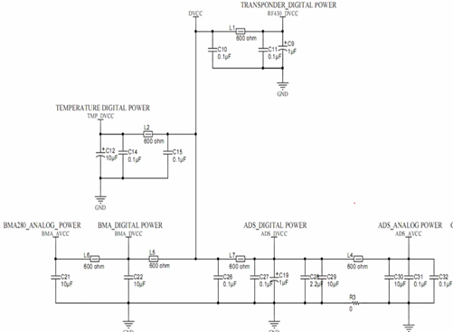
图13:磁珠用于芯片不同模块供电电源之间的噪声隔离
2.1.3、磁珠用于不同电路模块供电电源之间的噪声隔离
不同的电路模块、不同类型信号处理芯片使用相同的供电电源时,为了防止噪声通过电源线耦合到不同的电路模块,通常做法是在不同电路模块的供电电源之间用磁珠隔离,抑制模块间噪声耦合。
图14:磁珠用于不同电路模块供电电源之间的噪声隔离
2.2、磁珠在AC电源电路中的应用
在隔离开关电源的高压侧、低压侧,为抑制环路中的高频电流噪声,通常会在环路中增加串联磁珠,抑制高频噪声干扰。主要应用场景包括反激电路、Boost电路、LLC电路、Boost电路等,具体情况应根据实际调试结果而定,非必要对策。
图15:磁珠在反激电路中的应用
图16:磁珠在Buck电路中的应用
2.3、磁珠在时钟信号滤波中的应用
2.3.1、磁珠在有源晶振滤波中的应用
有源晶振输出是方波信号,存在丰富的高次谐波,高次谐波的耦合路径主要是其供电电源和输出时钟信号,通常会在其供电电源增加磁珠低通滤波器,滤除其高次谐波噪声
图17:磁珠在有源晶振滤波中的应用
2.3.2、磁珠在时钟信号滤波中的应用
时钟信号,尤其是方波时钟信号,存在丰富的高次谐波,使用RC滤波时,电阻阻值的参数选择空间有限,需要使用磁珠滤除高频噪声干扰,下图是典型的应用电路。
图18:磁珠在时钟信号滤波中的应用
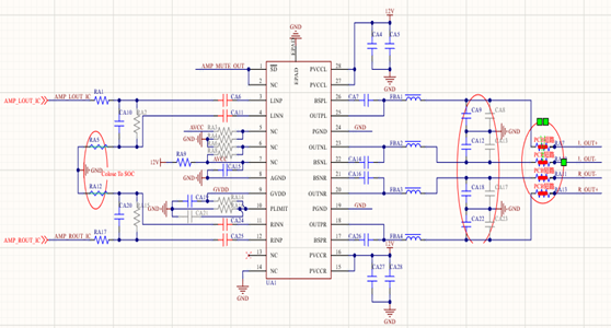
2.4、磁珠在数字功放电路中的应用
在数字功放输出端通常采用电感电容组成的LC低通滤波器,滤除数字功放芯片产生的高频噪声,由于电感寄生电容的影响,高频噪声被耦合到后级,通过喇叭线形成天线效应向外空间辐射。
在LC电路之后增加磁珠可以有效滤除通过喇叭线耦合噪声,也可以有效滤除通过滤波电容耦合的高频地噪声,具体电路如下图所示:假贴电阻位置可以隔断加焊磁珠。
图19:磁珠在数字功放电路中的应用
2.5、磁珠在不同模块电路地隔离中的应用
不同电路模块之间共参考地平面时,容易发生共地环路耦合,设计工程师们通常使用磁珠连接两个不同的参考地平面,利用磁珠通低频阻高频的特性,抑制高频噪声电流在不同模块电路之间的传递。
图20:磁珠在不同模块电路地隔离中的应用
上一个:
下一个: